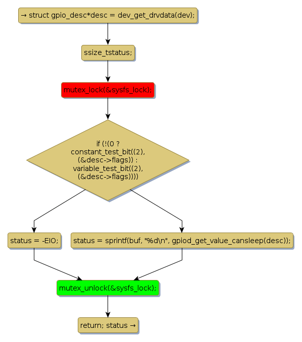
Instance Verification Kit (IVK)
mutex lock @ [2534+24+/linux-3.19-rc1/drivers/gpio/gpiolib-sysfs.c]
Instance Signature: sysfs_lock
|
The Matching Pair Graph:
|
|
Function Name
|
Control Flow Graph (CFG)
|
Events Flow Graph (EFG)
|
Source Correspondence
|
|
gpio_value_show
|
|
|
[2383+15+/linux-3.19-rc1/drivers/gpio/gpiolib-sysfs.c]
|